薪资加薪申请函模板

向下滚动即可免费下载薪资加薪申请函模板,该模板可根据您所在公司的实际制度与用人需求进行灵活定制。

 

什么是薪资加薪申请函?

薪资加薪申请函是由员工撰写的一份正式书面文件,用于向公司或管理层提出加薪请求。信中通常会重点说明个人的工作业绩、岗位职责变化以及可量化的成果,用以支撑提高薪酬的合理性与必要性。

 

其核心目的是清晰说明员工为公司创造的价值,以及自身工作如何与公司的发展目标保持一致。相比口头沟通或非正式交流,加薪申请函能够以结构清晰、态度专业、理由充分的方式表达诉求。

 

为什么薪资加薪申请函很重要?

提交一份薪资加薪申请函,可以帮助员工以清晰、自信且专业的方式表达加薪诉求,同时向管理层提供完整、客观的事实依据,便于公司对加薪申请进行公平、理性的评估。

 

从用人单位角度来看,加薪申请函作为正式的书面材料,有助于支持薪酬评估与审批决策,并在不同部门之间保持调薪标准的一致性;而对员工而言,这种方式不仅能增强沟通信心,也能有效避免因加薪时间、期望值或申请理由不清晰而产生的误解。

 

薪资加薪申请函里包含什么内容?

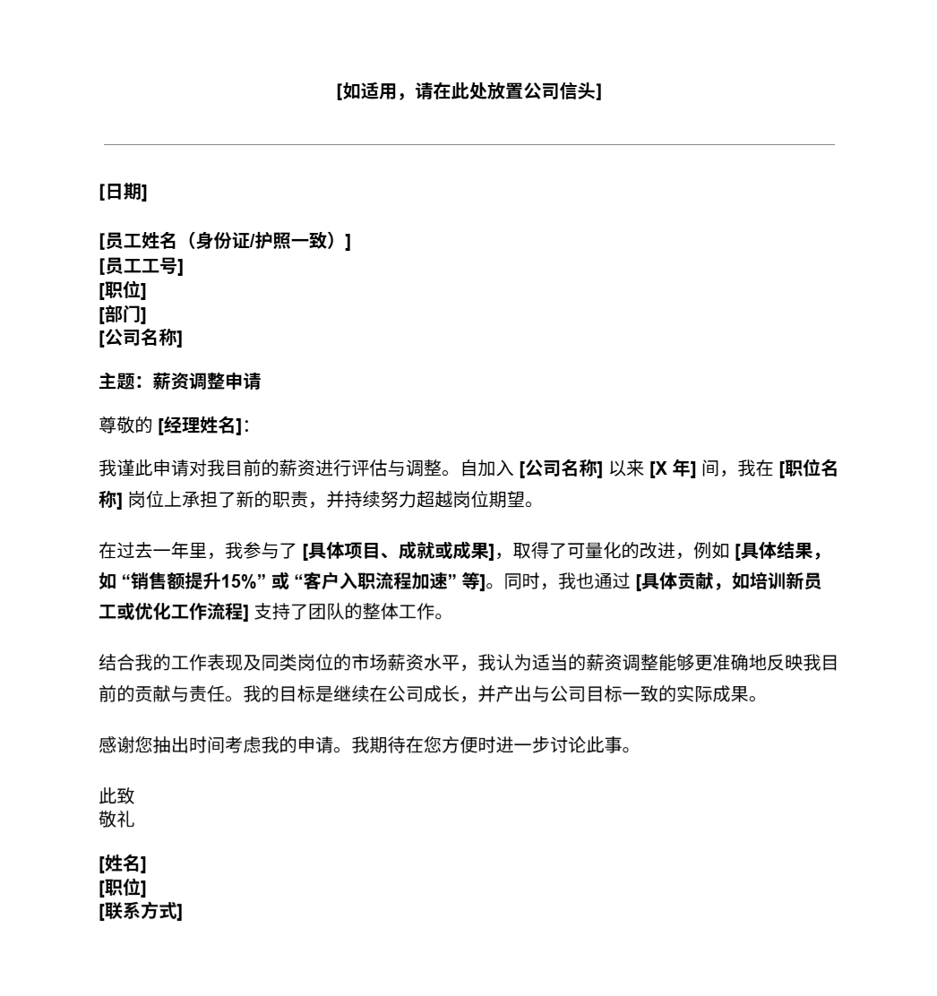
一份专业、规范的薪资加薪申请函通常应包含以下几个关键要素:

 

  • 员工姓名、职位及部门
  • 在公司任职时间
  • 主要业绩或可量化成果
  • 市场或行业薪酬对比(可选)
  • 期望的加薪幅度或比例
  • 礼貌结尾,邀请进一步沟通

如果撰写得当,这封加薪申请函能够体现员工的主动性和自我认知能力,而这些正是用人单位普遍看重的职业素养与核心素质。

 

什么时候是申请加薪的最佳时机?

申请加薪的最佳时机,通常是在成功完成重要项目之后、绩效评估结果较为积极的阶段,或岗位职责明显增加、承担更多责任时。选择在这些关键节点提出加薪申请,更容易获得管理层的认可。

 

升职后可以申请加薪吗?

可以。如果晋升时未包含薪资调整,员工在承担新职责或超额完成工作目标后,可以单独提交加薪申请。建议以自职位变动以来取得的具体成果作为支持依据,这样更有说服力,也更符合中国企业对晋升与薪酬调整的常见做法。

 

申请加薪时应加入市场薪资数据吗?

在薪资加薪申请函中加入可靠来源的薪资数据,可以增强申请的说服力。提及行业平均水平或同类岗位的薪酬区间,能够表明您的加薪请求是有依据且合理的。建议先重点展示个人工作成果,再用数据作为补充和佐证。

采用结构化写法能让加薪请求更清晰易懂,可参考我们的晋升请求函模板

 

立即免费下载免费薪资加薪申请函模板!

薪资加薪申请函模板

吉贝儿免费薪资加薪申请函模板

查看全部