任命书模板
向下滚动即可下载任命书模板,可根据您公司的实际需求进行自定义调整。
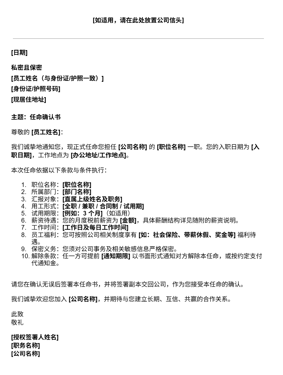
任任命书是由用人单位出具的正式书面文件,用于确认候选人已被录用并正式入职。文件中通常会载明岗位的核心信息,如职位名称、所属部门、薪资待遇、工作时间及用工条款等。 该任命书同时作为招聘流程完成的正式确认文件,为员工提供其新岗位的书面凭证。 什么是任命书?
为什么任命书很重要?
任命书是人力资源管理中最重要的文件之一,因为它奠定了用人单位与员工之间的用工关系基础。通过清晰说明岗位职责、薪酬福利及相关政策,可有效避免双方在理解上的偏差与误解。
同时,任命书还具有法律凭证作用,可在劳动争议、绩效考核或后续晋升等情形中作为参考依据。所有约定以书面形式明确,有助于保障信息透明,并从入职之初建立信任关系。
一份标准的任命书通常会包含以下内容:
是的。一旦用人单位与员工双方签字确认,任命书即具有法律约束力,成为双方有效的书面约定。文件中明确载明的用工条款,可在员工任职期间作为重要的参考依据。 任命书通常包含哪些内容?
任命书具有法律约束力吗?
任命书模板可以自定义吗?
可以。该任命书模板支持全面自定义,用人单位可根据实际需要补充试用期、绩效奖金或行业相关要求等条款,灵活适配不同的组织架构及用工政策。
立即下载下方免费的任命书模板,让员工入职流程更加规范、高效且专业。

吉贝儿免费任命书模板