评估函模板
向下滚动即可免费下载评估函模板,可根据公司实际管理制度灵活自定义使用。
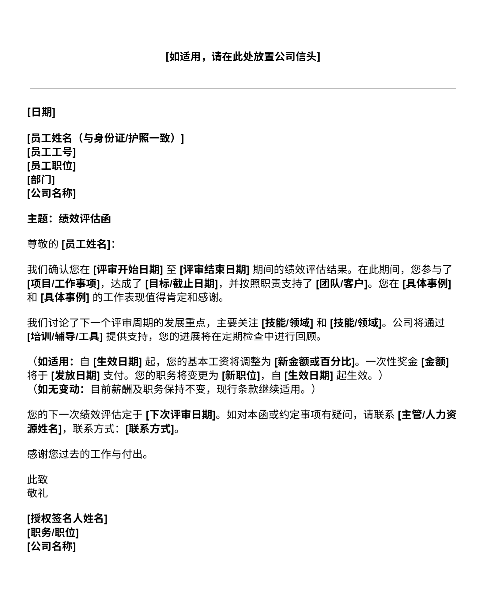
评估函,也称为绩效评估函,是一种正式文件,用于传达员工绩效评估的结果。 它提供了评审周期的书面记录,包括总体绩效等级和管理者的关键反馈。在很多情况下,评估函还会说明薪资调整、奖金或职位变动等与绩效评估相关的具体信息。 什么是评估函?
评估函非常重要,因为它在雇主与员工之间建立了透明沟通。通过将评估结果以书面形式记录,可以降低误解的风险,并确保双方对工作期望保持一致。 同时,评估函对人力资源和薪酬团队也具有实际作用。它确认薪酬调整的生效日期,并提供合规所需的文档支持。同时,评估函明确了下一个评审周期的目标,为员工的发展提供清晰的路径。 为什么评估函很重要?
标准的评估函模板通常包括: 评估函里包含了什么内容?
不是。评估函主要记录员工的工作表现及评估结果,而晋升函则专门用于确认新的职位或岗位。绩效评估可能会带来晋升,但两者的用途和作用不同。 评估函和晋升函是一样的吗?
可以。员工可根据公司制度申请后续讨论或提交正式申诉。如果企业允许申诉,建议在评估函中注明相关联系人及申诉时间安排,以便流程清晰。 员工可以对评估结果提出异议吗?
向下滚动即可免费下载我们的评估函模板,让绩效评估更加清晰、结构化且专业。

吉贝儿免费评估函模板