产假申请书模板
向下滚动即可下载免费的产假申请书模板,可根据公司制度及实际情况进行灵活定制。
什么是产假申请书?
产假申请书是员工在生育前向公司提交的正式书面申请,用于提前告知企业其产假安排。通常会明确产假的开始与结束时间、预计返岗日期,以及工作交接与职责安排等内容,为员工与公司双方提供清晰、规范、可留档的书面依据。
为什么产假申请书很重要?
产假申请书能够确保员工与公司对产假开始时间、休假期限以及相关准备安排形成一致认知。对员工而言,它有助于明确并保障依法享有的产假权益,减少沟通成本,避免因安排不清而产生的不确定性。
对公司来说,产假申请书便于提前进行人员规划、工作排期与工作量分配,保障团队运作的连续性。一份规范、清晰的产假申请书不仅体现员工的职业素养,也有助于在关键阶段保持高效、顺畅的沟通。
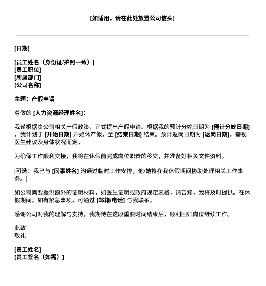
一份规范、合规的产假申请书通常包括以下关键信息:
大多数公司都希望员工提前提交产假申请,以便安排工作交接和人员替补。一般来说,员工应在预计休假开始前至少提前数周提交产假申请书,或在产假需求明确后尽早提出申请。 在实际操作中,具体提前时间通常以公司内部制度及当地劳动法规为准。若因特殊情况无法按规定时间提前申请,也应在条件允许的情况下第一时间与公司沟通并补交书面申请。 此外,员工还应严格按照公司的人事流程和产假申请规定提交相关材料,不同企业及地区的政策要求可能存在差异。 产假申请书里通常包含哪些内容?
什么时候应该提交产假申请书?
向下滚动即可下载我们的免费产假申请书模板。

吉贝儿免费产假申请书模板