晋升通知函模板
我们创建了一份可免费下载的晋升通知函模板,支持根据企业的沟通风格、内部管理流程及员工职业发展与晋升体系进行全面自定义。
什么是晋升通知函?
晋升通知函是由用人单位出具的正式书面文件,用于通知员工其在企业内部获得职位晋升。函件通常会说明新的岗位名称、工作职责、调整后的薪酬或福利待遇,以及晋升的生效日期。该函作为晋升结果的正式确认,并对新岗位的职责与要求作出明确说明。
晋升通知函通常在完成内部绩效考核、管理层评议或员工成功完成重要项目后发出,用以确认其晋升决定的合理性与合规性。
使用晋升通知函有哪些好处?
通过使用结构规范、内容清晰的晋升通知函,有助于提升企业管理的专业性与透明度,主要优势包括:
- 清晰沟通:明确岗位晋升后的职责与薪酬调整,避免理解歧义。
- 员工激励:以正式方式肯定员工表现,提升积极性与工作满意度。
- 档案留存:作为人力资源部门与员工的书面依据,记录职位与薪酬变更。
- 沟通一致性:规范内部晋升沟通,确保管理公平统一。
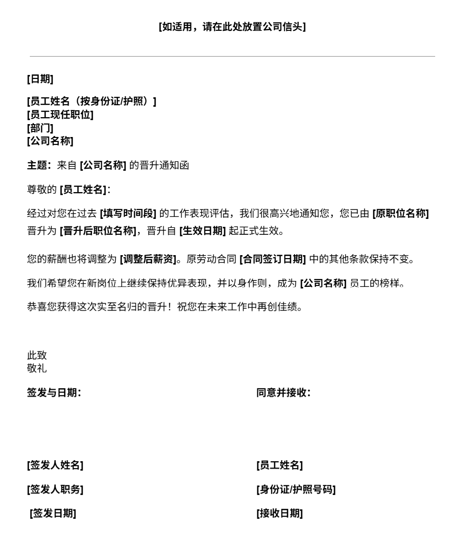
晋升通知函通常包含哪些内容?
一份规范、正式的晋升通知函通常包含以下主要内容:
- 公司信头(如适用)
- 签发日期
- 员工姓名(以人事档案或身份证件登记信息为准)
- 现任职位、所属部门及公司名称
- 对员工绩效表现及考核周期的确认说明
- 明确的晋升说明或任命表述
- 对原劳动合同或相关条款的引用说明
- 对员工工作的认可及对未来工作的期望与鼓励
- 包含祝贺内容的结束语
如果员工对晋升事项有疑问,应如何处理?
在部分情况下,员工可能会在正式接受晋升前,希望进一步了解新岗位职责或薪酬调整的具体安排。企业应鼓励双方进行充分沟通,以确保认知一致。
若晋升涉及薪酬上调,企业可在发出晋升通知函的同时,另行出具加薪通知函。该文件可更清晰地说明调整后的薪酬结构,有助于提升人事管理透明度,并便于薪资核算及人力资源档案留存。
晋升通知函与薪资调整通知书相互配合,有助于让员工感受到被重视、信息透明,并对自身职业发展路径更具信心。

吉贝儿免费晋升通知函模板